学校首页
系部首页
系部概况
系部简介
品牌专业
基地建设
新闻资讯
系部动态
通知公告
教学工作
教研活动
专业技能
教学成果
师资队伍
学籍管理
德育工作
学生风采
德育常规
党建工作
共青团
党支部
安全工作
系部动态
系部动态
通知公告
系部动态
系部首页
>
新闻资讯
>
系部动态
>
正文
机电工程系常规教学检查系列活动(一)
作者: 发布时间:2022-09-30 来源:机电工程系
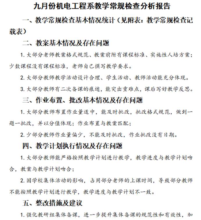
2022年9月30日下午,机电工程系召集教研组长在系部会议室进行了常规教学的检查工作,并形成教学常规检查报告。
下一篇:
锚定既定目标,凝聚奋进力量
上一篇:
如东中专机电工程系举行健康测试达标运动会